- 商务热线:
400-800-8888
- 企业传真:
0755-8888888
- 客服热线:
19988886666
加快建设2025年江苏省绿色工厂申报指南
发布时间:2025-08-13 浏览次数:
政策背景:
为发挥制造业在绿色低碳转型中的基础性和导向性作用,打造绿色制造领军力量,近日,江苏省工信厅组织开展2025年度江苏省绿色工厂、绿色工业园区申报工作。深入贯彻习近平生态文明思想,全面落实党中央、国务院关于绿色低碳发展的决策部署,发挥制造业在绿色低碳转型中的基础性和导向性作用,打造绿色制造领军力量,根据工信部《绿色工厂梯度培育及管理暂行办法》(以下简称《暂行办法》)要求,组织开展2025年度江苏省绿色工厂、绿色工业园区申报工作。

申报条件
(一)绿色工厂
申报对象为依法设立并具有独立法人资格或者视同法人的独立核算单位,且在江苏省行政区域范围内,从事实际生产的制造型企业;企业须达到《暂行办法》中绿色工厂评价基本要求,且自评总分达到80分及以上。自评标准:依据《暂行办法》规定,已纳入工信部2024年度发布的绿色工厂创建标准清单(附件3,相关行业具体标准可在省工信厅官网下载)的行业参照相应行业标准进行评价,不在清单范围的行业参照国家标准《绿色工厂评价通则》(GB/T 36132)。
(二)绿色工业园区
申报对象为在江苏省行政区域范围内具有法定边界和范围、具备统一管理机构的工业园区,且以产品制造和能源供给为主要功能,工业增加值占比超过50%;园区须达到《暂行办法》中绿色工业园区评价基本要求,且自评总分达到80分及以上。自评标准:依据《暂行办法》规定的绿色工业园区评价要求(附件5)执行。
(三)不得申报情况
近三年有下列情况的企业或园区不得申报:未正常经营生产的(工商注销、连续停产12个月以上、被市场监督管理部门列入经营异常名单且未被移出等);发生较大及以上安全(含网络安全、数据安全)、质量、环境污染等事故以及偷漏税等违法违规行为的;被动态调整出绿色制造名单的;在省级以上有关部门督查中发现存在严重问题的;被列入工业节能监察整改名单且未按要求完成整改的;被列为失信被执行人的。
(三)评审确认
省工业和信息化厅对各设区市推荐名单开展形式审查,组织专家进行评审,经审核符合省级绿色工厂、绿色工业园区条件的单位,将名单在省工业和信息化厅网站进行公示,无异议后由省工业和信息化厅发文公布。
企业申报绿色工厂有哪些好处?
绿色工厂分为国家级、省级和市级三个层次,国家级申报评选全流程是由工信部主管,由各级工信部门逐级上报,最终工信部进行评定。
如果企业被评为绿色工厂,将有以下五个方面的好处:
1、可提高绿色示范企业形象、知名度和影响力;
2、有助于提升企业对绿色制造的管理水平,实现绿色和可持续发展;
3、入选国家绿色工厂并获得绿色工厂牌照,可作为企业环保的保护伞,享受环保免检,不限产,不限电等好处;
4、可作为企业绿色集成改造升级的基础,享受后期更大的实惠;
5、享受国家相应的政策支持和省级、市级、区级奖励资金,企业最终可得到奖励资金可达几百万元;
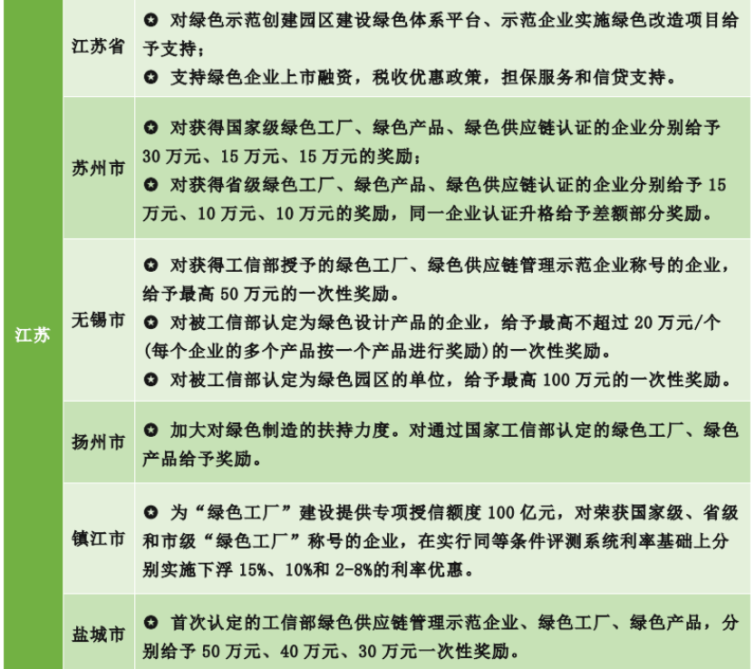
关于绿色工厂,不同的省市都有不同的鼓励性政策补贴,下图江苏省的政策补贴:

建设能碳管理系统助力企业成为绿色工厂
在绿色工厂申报的一级标准中有能源资源投入这一方面的内容,包含有建设能源管理中心这一项。对于建设有能源管理中心的企业,在申报绿色工厂时会有加分。

能碳管理系统功能介绍:
1、计量器具管理:对计量器具的基本信息一级校验信息进行管理
2、能源的分类计量
能源管理系统通过在耗能设备回路上安装计量表计,分类收集企业各个环节的能耗效据,建立实时和历史数据库,实现对电能、水、压縮空气、天然气、蒸汽等能耗情况的采集与归类,也可以与其他系统,如企业现有的MES、SCADA、BAS、DCS、ERP等进行集成,可通过ODBC、XML、OPC、FTP、AP1、Web等多种方式实现能耗数据对接与共享。
3、建设能源管理中心
建设数据存储管理中心。通过本地化部署,或建立集团“私有云”、租用“公有云”的方式,建设一套分布式、多冗余的数据存储中心,基于“互联网+大敌据"的有效利用,完成企业数据AI分析。
4、能效核算及对标
通过对历史数据的分析,平台可以评估工厂的能效水平,发现能源使用的不足之处,为工厂的能效改进提供指导;对能耗单元运行分析、统计分析、经济分析、相关性分析、告警分析多个能耗单元对比分析。
5、碳足迹核查及改善:
①碳盘查
内置24个行业核算与报告指南;
清晰展示碳排放总量和范围一、二、三的碳排放;
展示企业碳排放边界、排放源及排放因子种类、排放源计量;
展示温室气体排放量汇总、各个能源的活动水平和排放因子数据和来源;
可导出碳排放报告:支持wvord、pdf导出
②产品碳足迹
展示各个产品不同时间段的碳排放量以及每个产品各个阶段的碳排放量;
展示企业各个阶段的产品碳足迹,从而协助企业进行产品碳足迹认证工作
③碳分析
碳排放分析:展示碳排放强度、碳排放增长率、碳排放弹性系数等数据
碳排放预测:展示不同预测场景下碳排放情况